图1:自底向上法(Cytohubba)中基因和调节因子的MCC分析

Harishchander Anandaram*
印度泰米尔纳德邦钦奈Sathyabama大学生物信息学系*通讯作者:Harishchander Anandaram,印度泰米尔纳德邦,金奈Sathyabama大学生物信息系,印度泰米尔纳德邦,金奈电邮:哈里什钱德。a@gmail.com
在后基因组学时代,通过系统生物学方法对银屑病的表达调控进行计算分析,以了解疾病的病理并预测潜在的调控因子是一项具有挑战性的任务。该挑战采用自下而上方法[通过文本挖掘调节因子(microrna和转录因子),从RNA Seq数据中分析银屑病相关基因的表达],通过系统生物学方法构建和分析网络,以理解疾病病理并预测潜在的调节因子以加强未来牛皮癣生物标志物的发现。
银屑病被认为是一种自身免疫性疾病,因为遗传和环境因素在病因中都扮演着重要的角色。“牛皮癣”这个名字来源于希腊语“psora”,意思是“痒”。银屑病是一种非传染性、干燥性炎症性疾病,皮肤丑陋;它涉及到[1]人的整个系统。在大多数病例中,它是遗传性的,并以相对对称分布的边缘鳞片和红斑斑块为特征。发病部位为头皮、手掌、脚掌、肚脐、臀肌、乳房下、生殖器、肘部、膝盖、指尖、脚趾。在本质上,这种疾病是慢性的,有复发的倾向。在这种疾病中,皮肤不断剥落,形成鳞片状的鳞屑,这被称为“银屑病斑块”,因为表皮细胞过度增殖,形成鱼腥味皮肤。男女均可患牛皮癣。它可以发生在任何年龄,尽管通常第一次出现是在15-25岁之间。 In western population, the prevalence of psoriasis was estimated to be around 2-3%. The prevalence of psoriasis in the United Kingdom was found to be 1.5% [3]. In Americans, the prevalence of psoriasis was found to be 2.1% among adults. The results from case studies found that around 25% of people with psoriasis could be classified from moderate to severe psoriasis [4]. Around one-third of people with psoriasis were reported with a family history and researchers have identified the association of genetic loci with the diseased condition [5]. Studies on monozygotic twins suggest 70% chance for a twin to develop psoriasis, if the other is affected. The rate of concordance was around 20% for dizygotic twins. The finding suggests that both predisposition in genetics and response in environment were involved in the development of psoriasis. Early onset before 4 years indicates a greater susceptibility in genetics of psoriasis [6].
银屑病是一种由免疫系统介导的疾病,在人体内产生某些错误信号。人们仍然相信,银屑病可以在特定条件下发生,即“当免疫系统向身体发出信号以加速皮肤细胞生长时。通常,皮肤细胞每28-30天从皮肤表面成熟一次[7].在银屑病的病例中,皮肤细胞在3-6天内成熟。皮肤中的细胞没有脱落,而是堆积起来造成可见的损伤。研究还发现,引起银屑病的基因可以决定人的免疫系统的反应。这些基因可以引起银屑病或其他免疫介导的疾病,如皮损pe-I型糖尿病或类风湿性关节炎。银屑病的病理生理学涉及了解皮肤主要成分(即表皮和真皮)中突出病变的发生。关于疾病发展过程有两个公认的假设。第一个假设考虑银屑病sis是一种皮肤细胞过度生长和繁殖的疾病。此处,该问题被视为表皮及其角质形成细胞的缺陷[8]。在第二种假设中,该疾病被视为免疫介导的疾病。此处,皮肤细胞过度繁殖是免疫系统产生的因素的次要原因[9,10]。在目前的研究中,炎症机制是以免疫为基础的,并由真皮中的T细胞维持。皮肤样朗格汉斯细胞中的抗原呈递细胞被认为是从皮肤迁移到区域淋巴结与T细胞相互作用。向T细胞呈递不明抗原以及各种共刺激信号gers是一种导致T细胞活化和细胞因子释放的免疫反应。共刺激信号是由粘附分子在抗原呈递细胞(如淋巴细胞功能相关抗原(LFA)-3)上的相互作用以及分子与其各自受体(CD2和LFA-1)的细胞间粘附引起的在T细胞上。这些T细胞被释放到循环中。
银屑病患者真皮和表皮中T细胞的再激活以及肿瘤坏死因子(TNF)等细胞因子的局部作用,导致细胞介导的免疫反应、炎症和表皮过度增生。基于免疫抑制剂药物可清除银屑病斑块的观察结果,支持基于免疫的银屑病模型。然而,对免疫系统的完整作用的理解还需要进一步完善。最近有报道称,在没有T细胞的小鼠身上可以触发银屑病的动物模型。这一概念对研究人员来说是一个悖论,因为T细胞计数的减少会导致银屑病,但CD4-T细胞计数会随着HIV在银屑病中的进展而减少[11]。作为一种添加剂,HIV的特征是Th2细胞因子的强分布,而寻常型银屑病的特征是Th1的强分泌模式。还假设CD4-T细胞减少可导致CD8-T细胞过度激活,从而加剧HIV阳性患者的银屑病病因[10]。
基因表达综合(Gene Expression Omnibus, GEO)是一个开放获取的公共知识库,用于研究界提交的下一代测序、RNA Seq、微阵列和其他形式的高通量功能基因组学数据。它提供了一个健壮的数据库,以简单的程序和提交格式存储基因组学中的高通量功能数据。
Array Express是一个功能基因组学档案;其中存储了功能基因组学高通量实验的数据,以便在研究社区中重复使用。
Target Scan是一个网络服务器,通过搜索与每个miRNA的种子区域相匹配的目标位点,来预测miRNA的生物学靶点。每个miRNA的靶预测定期更新[12]。
miRTar碱基是一个基于miRNA的靶相互作用的精选数据库。目前,miRTar碱基已经积累了超过5万个miRNA与靶相互作用(MTIs);在对文本进行数据挖掘处理后,通过调查文献手动收集相互作用,以系统的方法将研究文章过滤到miRNA的功能研究[13]一般而言,MTI也通过报告分析、western blot、微阵列和下一代测序实验进行了实验验证。通过与先前开发的数据库进行比较,miRTar数据库提供了最新的收集。
Reg Network是一个包含人类和小鼠[14]转录和转录后调控关系五种类型(转录因子-转录因子、转录因子-基因、转录因子- microrna、micrornatranchfactor)的数据库。RegNetwork整合了来自各个数据库的调控,并根据转录因子结合位点(TFBSs)推断潜在的调控。转录因子(TF)和microRNA (miRNA)在基因调控中的作用。近年来,在数据库和文献中可以找到更多的调控关系,整合TF与靶基因之间转录调控以及miRNA与靶基因之间转录后调控的先验知识,对于研究基因调控系统具有重要价值。关于转录因子结合位点(TFBS)的知识的保守也可以用来耦合调控因子与其靶标之间的潜在调控。
Cytoscape软件用于生物信息学中的网络构建、可视化和分析,具有一个开源平台,用于可视化分子网络中的相互作用,并将其与基因表达谱集成[15]。cytoscape中的其他功能可作为网络和分子分析插件使用。插件可使用cytoscape开发。
在从RNA-seq数据进行基因鉴定的情况下,从GEO/Array Express检索与银屑病相关的基因。GEO/Array Express中的银屑病相关基因搜索产生了2个标识符(E-GEOD-4175,E-GEOD-54456),其中200个基因差异表达(表1)。
| e -大地测量学- 4175 | E-GEOD-54456 | ||
| 基因 (RNA序列) |
折变 (民族与非民族) |
基因 (RNA序列) |
折变 (民族与非民族) |
| SERPINB4 | 6.3 | IL36A | 10.9 |
| SERPINB3 | 5.2 | DEFB4A | 10.2 |
| S100A12 | 5.1 | IL19 | 9.8 |
| SPRR2C | 4.8 | SPRR2C | 9.8 |
| TCN1 | 4.7 | HSPD1P3 | 9.4 |
| PI3 | 4.7 | PI3 | 9 |
| S100A9 | 4.4 | CLEC3A | 8.5 |
| ch507 - 513 h4.4 | 4.4 | SPRR2F | 8.4 |
| KRT6C | 4.2 | VNN3 | 8.3 |
| KRT6A | 4.1 | S100A12 | 8.1 |
| KRT16 | 4.1 | CXCL8 | 8. |
| TMPRSS11D | 4.1 | TCN1 | 7.8 |
| LTF | 3.8 | HSPD1P2 | 7.7 |
| GJB2 | 3.7 | TMPRSS11D | 7.6 |
| PLA2G4D | 3.6 | IL17A | 7.6 |
| TNIP3 | 3.6 | SPRR2B | 7.5 |
| VNN3 | 3.4 | DEFB4B | 7.4 |
| S100A8 | 3.4 | SERPINB4 | 7.2 |
| ACP7 | 3.3 | LCE3A | 7.1 |
| 绿洲 | 3.3 | TNIP3 | 7.1 |
| HEPHL1 | 3.3 | TMPRSS11A | 7.1 |
| SLC6A14 | 3.1 | SPRR3 | 7. |
| AKR1B10 | 3.1 | KRT6C | 6.9 |
| RHCG | 3.1 | SPRR2A | 6.9 |
| SPRR1A | 3. | KRT24 | 6.9 |
| 廷普 | 3. | S100A7 | 6.8 |
| SPRR2A | 3. | S100A9 | 6.8 |
| 纵火犯 | 2.9 | S100A7A | 6.8 |
| ADAMDEC1 | 2.9 | S100A8 | 6.7 |
| NOS2 | 2.9 | SERPINB3 | 6.6 |
| CNFN | 2.7 | IL17F | 6.5 |
| rp4 - 529 n6.2 | 2.7 | LCE3B | 6.5 |
| KCNK10 | 2.7 | CXCL1 | 6.4 |
| LINC01206 | 2.7 | AKR1B10 | 6.2 |
| S100A7A | 2.7 | HEPHL1 | 6.2 |
| KLK13 | 2.6 | LCE3C | 6. |
| TGM1 | 2.6 | CXCL13 | 5.9 |
| SLC26A9 | 2.6 | SPRR2D | 5.9 |
| HSPD1P3 | 2.6 | C12orf74 | 5.9 |
| FABP5 | 2.5 | ctc - 490 g23.2 | 5.8 |
| IFI27 | 2.5 | CLDN17 | 5.7 |
| SPRR1B | 2.5 | GDA | 5.7 |
| IL36A | 2.5 | LTF | 5.7 |
| GJB6 | 2.4 | IL22 | 5.7 |
| 哈尔 | 2.4 | IL20 | 5.6 |
| UPP1 | 2.4 | IL36G | 5.6 |
| ZC3H12A | 2.4 | AL591704.7 | 5.6 |
| ADGRF1 | 2.4 | CASP5 | 5.5 |
| FUT3 | 2.4 | C10orf99 | 5.4 |
| SERPINB13 | 2.3 | NOS2 | 5.4 |
| WIF1 | -2.6 | AGR3 | -6.8 |
| rp11 - 1008 c21.1 | -2.4 | AC092635.1 | -5.1 |
| UGT3A2 | -2.4 | SOHLH1 | -4.8 |
| AWAT2 | -2.3 | CYP1A2 | -4.7 |
| RP11-517M22.1 | -2.3 | CYP2W1 | -4.6 |
| CDH12 | -2.2 | CDK8P2 | -4.6 |
| DDX25 | -2.1 | UGT3A2 | -4.5 |
| KRT28 | -2.1 | 一国- 97 j1.2 | -4.3 |
| 女孩 | -2.1 | BTC | -4.2 |
| GPR12 | -2 | DDC | -4.2 |
| ROS1 | -2 | RP11-438F14.3 | -4.2 |
| AXDND1 | -2 | RP11-98L5.5 | -4.1 |
| SLC14A1 | -1.9 | kb - 1410 c5.3 | -4.1 |
| 迈耶夫 | -1.9 | AC016730.1 | -4.1 |
| TPPP | -1.8 | RP13-392I16.1 | -4.1 |
| MUC16 | -1.8 | AC008268.1 | -4.1 |
| WDR72 | -1.8 | CHRM4 | -4 |
| HMGCS2 | -1.8 | rp11 - 407 h12.8 | -4 |
| TNNI2 | -1.8 | ASNSP1 | -4 |
| CNTNAP3B | -1.7 | SYT9 | -3.9 |
| ANKRD18A | -1.7 | SLC26A3 | -3.9 |
| ANKRD33B | -1.7 | RP11-350F16.2 | -3.9 |
| ERBB4 | -1.7 | SPINK1 | -3.8 |
| KRT77 | -1.7 | CILP2 | -3.8 |
| ZDHHC11B | -1.7 | LINC02169 | -3.8 |
| IGFL2 | -1.6 | PRB1 | -3.8 |
| TMEM132B | -1.6 | rp11 - 508 m8.1 | -3.8 |
| CNTNAP3 | -1.6 | RP11-3N13.2 | -3.8 |
| CNKSR2 | -1.6 | 自旋3 | -3.8 |
| RAB3B | -1.6 | EEF1GP2 | -3.7 |
| RP11-53O19.1 | -1.6 | AADACL3 | -3.7 |
| FREM2 | -1.6 | KRT77 | -3.6 |
| 阿卡德尔 | -1.6 | HSD3B1 | -3.6 |
| CYP4A11 | -1.6 | RP11-350F16.1 | -3.6 |
| BTBD16 | -1.6 | AC138647.1 | -3.6 |
| SLC26A5 | -1.6 | HSD3BP2 | -3.5 |
| WFDC3 | -1.6 | AP003025.2 | -3.5 |
| 行动1 | -1.6 | GJB4 | -3.4 |
| LHCGR | -1.6 | AP000439.3 | -3.4 |
| FADS2 | -1.6 | LINC01300 | -3.4 |
| CLEC2A | -1.5 | FADS2 | -3.4 |
| ATP6V0A4 | -1.5 | ELOVL3 | -3.4 |
| GRIN2A | -1.5 | 豪2 | -3.4 |
| SYT17 | -1.5 | THRSP | -3.4 |
| RORC | -1.5 | LINC01497 | -3.4 |
| KB-1460A1.5 | -1.5 | RP11-257I8.2 | -3.4 |
| CA1 | -1.5 | AC000111.6 | -3.4 |
| CHRM3 | -1.5 | NAT16 | -3.4 |
| FPGT-TNNI3K | -1.5 | SPATA31D1 | -3.4 |
| ADAM1B | -1.5 | LINC01164 | -3.4 |
表1:银屑病相关基因的表达分析
为了进行自下而上的方法,对表达基因进行调控分析,发现200个基因中只有118个基因含有调控位点。
自下而上方法
采用自下而上的方法对银屑病相关基因进行调控分析这些基因与相关的mirna和转录因子配对(表2)
| 基因 (Seq RNA。- GEO /数组表达) |
microrna (miRtarbase/目标扫描) |
转录因子 (RegNetworks) |
| WIF1 | hsa - mir - 127 - 5 - p;hsa - mir - 129 - 5 - p;hsa - mir - 137;hsa - mir - 140 - 3 - p;hsa - mir - 144;hsa-miR-15a;hsa-miR-15b;hsa-miR-16;hsa - mir - 181 a;hsa - mir - 181 b; hsa-miR-181c; hsa-miR-181d hsa-miR-194;hsa-miR-195;hsa-miR-200b;hsa-miR-200c;hsa-miR-216b hsa-miR-29a;hsa-miR-29b;hsa-miR-29c;hsa - mir - 330 - 3 - p;hsa - mir - 335;hsa-miR-33a;hsa-miR-33b;hsa - mir - 424;hsa - mir - 429;hsa - mir - 450 b - 5 - p hsa-miR-485-3p;hsa-miR-497;hsa-miR-498;hsa-miR-556-5p;hsa-miR-578;hsa-miR-586;hsa-miR-603;hsa-miR-654-3p;hsa-miR-656;hsa-miR-889 |
CTCF;CUX1 |
| AWAT2 | hsa-let-7d;hsa-let-7g;hsa-let-7i;hsa-miR-185;hsa-miR-34b;hsa-miR-361-5p;hsa-miR-518a-5p;hsa-miR-768-3p hsa-miR-802;hsa-miR-922 |
FOXJ2 |
| CDH12 | hsa-miR-137;hsa-miR-383;hsa-miR-453;hsa-miR-499-3p;hsa-miR-511;hsa-miR-519a;hsa-miR-548a-3p;hsa-miR-548c-3p;hsa-miR-648;hsa-miR-922 | FOXO4;HSF2 |
| DDX25 | hsa-miR-142-5p;hsa-miR-32 | 休息USF1 |
| KRT28 | hsa - mir - 105;hsa - mir - 130 a;hsa - mir - 143;hsa - mir - 301 a;hsa-miR-338-5p hsa - mir - 495;hsa - mir - 501 - 5 - p;hsa - mir - 548 - 5 - p;hsa - mir - 548 b - 5 - p;hsa - mir - 548 - c - 5 - p;hsa - mir - 548 d - 5 - p;hsa - mir - 567;hsa - mir - 570;hsa - mir - 574 - 5 - p;hsa - mir - 595; hsa-miR-7; hsa-miR-944 |
CTCF;PAX6;POU2F1;POU3F2 |
| 女孩 | hsa-miR-154;hsa-miR-338-5p;hsa-miR-345;hsa-miR-376c;hsa-miR-548a-5p;hsa-miR-548c-5p;hsa-miR-665;hsa-miR-888 | 马克思;MYC;TAL1;TCF4 TFAP2A;TFAP2C |
| GPR12 | hsa-miR-302a;hsa-miR-302b;hsa-miR-302c;hsa-miR-302d;hsa-miR-372;hsa-miR-373;hsa-miR-520a-3p hsa - mir - 520 b;hsa - mir - 520 - c - 3 - p hsa-miR-520d-3p;hsa-miR-520e |
零 |
| ROS1 | hsa - mir - 325;hsa-miR-33a;hsa-miR-33b;hsa - mir - 586;hsa - mir - 606;hsa - mir - 609;hsa - mir - 613 | ABL1 |
| AXDND1 | hsa-miR-506;hsa-miR-509-5p;hsa-miR-557;hsa-miR-890 | GABPA;SPI1;YY1 |
| SLC14A1 | hsa-miR-100;hsa-miR-200b;hsa-miR-200c;hsa-miR-429;hsa-miR-496;hsa-miR-500;hsa-miR-501-5p;hsa-miR-575;hsa-miR-586;hsa-miR-591;hsa-miR-768-5p;hsa-miR-99a;hsa-miR-99b | CREB1;CTCF;GATA1;HNF4A;NFE2;TAL1: GATA1;真沸点 |
| 迈耶夫 | hsa - mir - 105;hsa - mir - 214;hsa - mir - 365;hsa - mir - 610;hsa - mir - 650 | CTCF;NFYA;NFYB;NFYC |
| TPPP | hsa-miR-1;hsa - mir - 206 | 零 |
| WDR72 | hsa - mir - 186;hsa - mir - 576 - 5 - p;hsa - mir - 599 | 零 |
| HMGCS2 | hsa - mir - 490 - 5 - p | AR;CEBPA;NFIC;PPARA;RXRA;RXRB;RXRG;TFAP2A |
| TNNI2 | 零 | CTCF;CUX1;ELK1;POU2F1;RORA基因;SPI1;TFAP2A;TFAP2C |
| CNTNAP3B | 零 | HLF;STAT5A |
| ANKRD18A | hsa - mir - 203;hsa - mir - 518 - 5 - p;hsa - mir - 520 g;hsa - mir - 520 h;hsa - mir - 671 - 5 - p | 零 |
| ANKRD33B | 零 | EBF1;NFKB1;NFKB2;RELA;RELB;SPI1;TFAP2A;TFAP2C;USF1 |
| ERBB4 | hsa - mir - 101;hsa - mir - 106 a;hsa - mir - 125 - 5 - p;hsa - mir - 125 b;hsa - mir - 130 a;hsa - mir - 130 b;hsa - mir - 135 a;hsa - mir - 135 b;hsa - mir - 137;hsa - mir - 144; hsa-miR-145; hsa-miR-146a; hsa-miR-146b-5p; hsa-miR-17; hsa-miR-184; hsa-miR-186; hsa-miR-199a-3p; hsa-miR-199b-3p; hsa-miR-19a; hsa-miR-19b; hsa-miR-200b; hsa-miR-200c; hsa-miR-205; hsa-miR-219-1-3p; hsa-miR-22; hsa-miR-221; hsa-miR-222; hsa-miR-23a; hsa-miR-23b hsa-miR-26a;hsa-miR-26b;hsa - mir - 300;hsa - mir - 301;hsa - mir - 301 a;hsa - mir - 301 b;hsa - mir - 302 d;hsa - mir - 323 - 3 - p;hsa - mir - 330 - 3 - p;hsa - mir - 335 hsa-miR-339-5p;hsa-miR-340;hsa-miR-342-3p;hsa-miR-342-5p;hsa-miR-372;hsa-miR-377;hsa-miR-378 hsa-miR-383;hsa-miR-410;hsa-miR-422a;hsa-miR-429;hsa-miR-432;hsa-miR-433;hsa-miR-454;hsa-miR-495;hsa-miR-507;hsa-miR-508-3p;hsa-miR-518a-5p;hsa-miR-519a;hsa-miR-519b-3p;hsa-miR-519c-3p;hsa-miR-519d;hsa-miR-520g;hsa-miR-520h;hsa-miR-527;hsa-miR-539;hsa-miR-548c-3p;hsa-miR-548d-3p;hsa-miR-571;hsa-miR-576-5p;hsa-miR-578;hsa-miR-579;hsa-miR-583;hsa-miR-584;hsa-miR-590-3p;hsa-miR-606;hsa-miR-653;hsa-miR-7;hsa-miR-876-5p;hsa-miR-93;hsa-miR-940;hsa-miR-944;hsa-miR-96 |
CEBPB;EP300;MEF2A;MEIS1;SMURF2;STAT5A;STAT5B;WWP1 |
| TMEM132B | (1)hsa-miR-miR-143;hsa-miR-222;hsa-miR-222;hsa-miR-222;hsa-miR-224;hsa-miR-224;hsa-miR-224;hsa-miR-224;hsa-miR-miR-224;hsa-miR-miR-224;hsa-miR-miR-224;hsa-miR-224;hsa-miR-224;hsa-miR-miR-224;hsa-miR-miR-2247;hsa-miR-miR-297;hsa-297;hsa-miR-miR-297;297;297;hsa-miR-miR-miR-297;297;297;hsa-miR-297;297;hsa-miR-297;297-miR-mihSA-miR-653;hsa-miR-766 | 零 |
| CNTNAP3 | hsa-miR-22;hsa-miR-26a;hsa-miR-26b;hsa-miR-9 | HLF;STAT5A |
| CNKSR2 | hsa - mir - 144;hsa - mir - 199 b - 5 - p;hsa-miR-21;hsa-miR-25;hsa-miR-28-3p;hsa-miR-29b;hsa-miR-30c;hsa-miR-32;hsa - mir - 363;hsa - mir - 374 a; hsa-miR-374b; hsa-miR-450b-5p; hsa-miR-491-3p; hsa-miR-516b; hsa-miR-542-3p; hsa-miR-554; hsa-miR-627; hsa-miR-643; hsa-miR-942; hsa-miR-944 | BACH2;NFE2 |
| RAB3B | hsa-miR-194 | SMAD1;SMAD4;TLX2 |
| FREM2 | hsa - mir - 142 - 3 - p;hsa - mir - 142 - 5 - p;hsa - mir - 147;hsa - mir - 150;hsa - mir - 200 b;hsa - mir - 200 c;hsa-miR-24;hsa - mir - 299 - 5 - p;hsa-miR-29a;hsa-miR-29b; hsa-miR-29c; hsa-miR-30b; hsa-miR-32; hsa-miR-363; hsa-miR-367; hsa-miR-412;hsa-miR-429;hsa-miR-494;hsa-miR-509-3p;hsa-miR-544; hsa-miR-548c-3p;hsa-miR-556-3p;hsa-miR-568;hsa-miR-580;hsa-miR-590-3p;hsa-miR-607;hsa-miR-628-3p hsa-miR-633;hsa-miR-802;hsa-miR-885-5p;hsa-miR-9 |
CTCF;EGR3;SP1;真沸点;ZEB1 |
| 阿卡德尔 | hsa - mir - 142 - 3 - p;hsa - mir - 299 - 3 - p;hsa - mir - 518 - 5 - p;hsa - mir - 641 | PPARD;RXRA;RXRB RXRG |
| CYP4A11 | hsa-miR-150 | 应收账;HNF4A;PPARA;PPARD;PPARG;RXRA; RXRB基因;RXRG |
| BTBD16 | hsa-miR-204;hsa-miR-211;hsa-miR-337-3p;hsa-miR-491-3p;hsa-miR-548c-3p;hsa-miR-599;hsa-miR-605;hsa-miR-625;hsa-miR-875-3p | CTCF;ELK1;TFAP2C;TLX2 |
| WFDC3 | hsa-miR-185;hsa-miR-28-5p;hsa-miR-29a;hsa-miR-29b;hsa-miR-29c;hsa-miR-329;hsa-miR-331-3p;hsa-miR-361-3p;hsa-miR-362-3p;hsa-miR-455-3p;hsa-miR-619;hsa-miR-657;hsa-miR-765;hsa-miR-875-3p;hsa-miR-923 | ATF1;ATF2;ATF3;ATF4;ATF5;ATF6;ATF7;CTCF;E2F1;ELK1; GABPA; JUN; NR3C1; RFX1; SP1; SPI1 |
| 行动1 | (1)hsa-miR-30e;hsa-miR-4-32;hsa-miR-32;hsa-miR-32;hsa-miR-32;hsa-miR-32;hsa-miR-32;hsa-miR-324-3;hsa-miR-324-3;hsa-miR-miR-324-32;hsa-miR-miR-324-3;hsa-miR-324-324-3-3;hsa-324-3-3-3-3-3-4-3;hsa-3-3-3-3-3-4-3-3-3-3;hsa-miR-3-3-3-3-3-3-4-3-3-3-3-3-3-3-3-3-3-3-3;hsa-4-4-3-4-4-4-4-4-4-4-3;HSmiR-508-5p;hsa-miR-608;hsa-miR-7;hsa-miR-768-5p;hsa-miR-876-3p;hsa-miR-92a;hsa-miR-92b | BACH1;CUX1;IRF1;MEF2A;SRF;TFAP2A;TFAP2C;TGIF1;ZEB1 |
| LHCGR | hsa-miR-148b;hsa-miR-545 | NFIC;SP1;TFAP2A |
| FADS2 | hsa-let-7b | 基于“增大化现实”技术;CEBPA;CTCF;CUX1;DDIT3;HNF4A;MYC;PPARA;RXRA;RXRB基因; RXRG |
| GRIN2A | hsa - mir - 101;hsa - mir - 125 - 5 - p;hsa - mir - 125 b;hsa - mir - 137;hsa - mir - 139 - 5 - p;hsa - mir - 194;hsa-miR-19a;hsa-miR-19b;hsa - mir - 206;hsa - mir - 216 b; hsa-miR-220b; hsa-miR-299-5p; hsa-miR-325; hsa-miR-329; hsa-miR-330-5p; hsa-miR-331-5p; hsa-miR-362-3p; hsa-miR-376a; hsa-miR-376b; hsa-miR-451; hsa-miR-454; hsa-miR-510; hsa-miR-519d; hsa-miR-520h; hsa-miR-525-5p; hsa-miR-574-3p; hsa-miR-576-5p; hsa-miR-577; hsa-miR-584; hsa-miR-593; hsa-miR-598; hsa-miR-603; hsa-miR-628-5p; hsa-miR-630; hsa-miR-656; hsa-miR-765 hsa-miR-767-5p;hsa-miR-9;hsa-miR-939 |
AHR;ARNT;CTCF;PAX5;休息USF1 |
| SYT17 | hsa-miR-22;hsa - mir - 297;hsa - mir - 380;hsa - mir - 574 - 5 - p;hsa - mir - 633 | CTCF;MYC;PAX5;RREB1;TSC22D4 |
| RORC | hsa-let-7a;hsa-let-7b;hsa-let-7c;hsa-let-7e;hsa-let-7f;hsa-let-7g;hsa-let-7i hsa-miR-106b;hsa-miR-202;hsa-miR-205;hsa-miR-20a;hsa-miR-298;hsa-miR-485-5p;hsa-miR-519a;hsa-miR-519b-3p;hsa-miR-519c-3p;hsa-miR-593;hsa-miR-605;hsa-miR-608;hsa-miR-766;hsa-miR-93;hsa-miR-98 |
ARNT;ARNTL;CEBPA;CHD4;时钟;CTCF;FOXO4;LMO2;MAX;MXI1::CLEC5A;NCOA6 NKX2-2;NPAS2;PPARG SREBF1;SREBF2;TAL1 TCF3;USF1;ZEB1 |
| CA1 | hsa - mir - 944 | 真沸点 |
| CHRM3 | hsa-miR-30c;hsa - mir - 629 | TFAP2A |
| FPGT-TNNI3K | 零 | AHR;阿恩特;E2F1;E2F2 E2F3;E2F4;E2F5;E2F6 E2F7;EGR1;YY1 |
| AGR3 | hsa-miR-32;hsa-miR-367;hsa-miR-448;hsa-miR-455-5p;hsa-miR-507;hsa-miR-548a-3p;hsa-miR-548c-3p;hsa-miR-557;hsa-miR-573;hsa-miR-656;hsa-miR-876-5p | 零 |
| SOHLH1 | hsa - mir - 132;hsa - mir - 220 c;hsa - mir - 484;hsa - mir - 504;hsa - mir - 516 - a - 3 - p;hsa - mir - 520 - 5 - p;hsa - mir - 525 - 5 - p;hsa - mir - 600 | CTCF;USF1 |
| CYP1A2 | 零 | CUX1;NFIC; NKX6-1;TAL1;TCF4;USF1;USF2 YY1 |
| CYP2W1 | hsa-miR-423-3p;hsa-miR-608;hsa-miR-637 | ZIC2 |
| BTC | hsa - mir - 490 - 3 - p | CTCF;FOXC1;TFAP2A USF1 |
| DDC | 零 | 应收账;HNF1A;罗拉 |
| CHRM4 | 零 | ARID5B;E2F1;E2F2;E2F3;E2F4;E2F5;E2F6 E2F7;FOXO4;GATA1 |
| SYT9 | hsa - mir - 1271;hsa - mir - 196 a;hsa - mir - 196 b;hsa-miR-19a;hsa-miR-19b;hsa - mir - 205;hsa-miR-29b;hsa - mir - 326;hsa - mir - 330 - 5 - p;hsa-miR-34a; hsa-miR-34c-5p; hsa-miR-448; hsa-miR-485-5p; hsa-miR-619; hsa-miR-671-5p; hsa-miR-9; hsa-miR-96 | PATZ1;PAX5 |
| SLC26A3 | hsa-let-7a;hsa-let-7b;hsa-let-7c;hsa-let-7d;hsa-let-7f;hsa - mir - 125 - a - 3 - p;hsa - mir - 137;hsa - mir - 142 - 5 - p;hsa - mir - 190;hsa - mir - 190 b; hsa-miR-20b; hsa-miR-21; hsa-miR-28-3p; hsa-miR-340; hsa-miR-382; hsa-miR-494 hsa - mir - 556 - 5 - p;hsa - mir - 561;hsa - mir - 568;hsa - mir - 576 - 3 - p;hsa - mir - 590 - 5 - p;hsa - mir - 592;hsa - mir - 620 hsa-miR-624;hsa-miR-649;hsa-miR-652;hsa-miR-93;hsa-miR-98 |
ETS1;GATA1;HNF1A;PPARG;TBP |
| SPINK1 | hsa - mir - 659;hsa - mir - 876 - 5 - p | CEBPB;FOXA2;FOXD1 FOXF2;HNF1A;RXRA |
| CILP2 | 零 | CREB1;LMO2 |
| 自旋3 | 零 | 休息 |
| AADACL3 | hsa-miR-32;hsa - mir - 520 - 5 - p;hsa - mir - 525 - 5 - p | 零 |
| HSD3B1 | hsa-let-7b;hsa-let-7c;hsa-miR-181a;hsa-miR-181c;hsa-miR-371-5p;hsa-miR-492;hsa-miR-543;hsa-miR-571;hsa-miR-578;hsa-miR-608;hsa-miR-650;hsa-miR-665;hsa-miR-885-3p | 零 |
| GJB4 | 零 | NR2F2;PAX2;STAT5A;TCF3;TFAP2A;TFAP2C |
| ELOVL3 | hsa-miR-150;hsa-miR-191;hsa-miR-194;hsa-miR-23a;hsa-miR-23b;hsa-miR-326;hsa-miR-491-5p;hsa-miR-494;hsa-miR-516b;hsa-miR-532-3p;hsa-miR-548a-5p;hsa-miR-559;hsa-miR-578;hsa-miR-653;hsa-miR-671-5p;hsa-miR-802;hsa-miR-874 | 阿恩特 |
| 豪2 | 零 | POU2F1 |
| THRSP | hsa-let-7a;hsa-let-7c;hsa-let-7f;hsa-let-7g;hsa-let-7i;hsa-miR-98 | CUX1;RXRA;SREBF1;SREBF2; TP53 |
| NAT16 | 零 | SP1 |
| SERPINB4 | 零 | FOXD1;CEBPA;FOXD1 |
| S100A12 | hsa-miR-185;hsa-miR-574-5p;hsa-miR-602;hsa-miR-921 | 零 |
| SPRR2C | hsa - mir - 196 a | RORA;SRF |
| TCN1 | hsa - mir - 154;hsa - mir - 185;hsa-miR-30a;hsa - mir - 421;hsa - mir - 491 - 3 - p;hsa - mir - 502 - 3 - p;hsa - mir - 549;hsa - mir - 95 | CTCF |
| PI3 | hsa-miR-214;hsa-miR-298;hsa-miR-299-3p;hsa-miR-383;hsa-miR-422a;hsa-miR-552;hsa-miR-564;hsa-miR-675;hsa-miR-768-5p;hsa-miR-885-3p;hsa-miR-892b;hsa-miR-922 | MXI1::CLEC5A |
| S100A9 | hsa - mir - 196 a | 基于“增大化现实”技术;CTCF;MYB;RARA;RARB;RARG;SPI1;真沸点;TFAP2A;TP53 |
| KRT6C | 零 | PPARG;E2F1;安全系数;真沸点;AHR;ARNT;BACH1;安全系数;FOSB;FOSL1; JUN; JUNB; JUND; RREB1; SP1; SP3; TFAP2; TOPORS |
| TMPRSS11D | hsa-miR-590-3p | HLF;IRF1 |
| LTF | hsa-miR-214 | CEBPA;CEBPE;ESR1;ETS1;SP1;SPI1 |
| GJB2 | hsa-miR-323-3p;hsa-miR-944 | E2F4;ETV4;HNF1A;6月 |
| PLA2G4D | 零 | POU2F1;POU2F2;POU3F1;POU3F2;POU3F3;POU5F1;RFX1 |
| TNIP3 | hsa-miR-338-5p | CEBPB;SPI1;TGIF1 |
| VNN3 | hsa-miR-135a;hsa-miR-135b;hsa-miR-199a-3p;hsa-miR-345;hsa-miR-371-5p;hsa-miR-421;hsa-miR-455-3p;hsa-miR-455-5p;hsa-miR-505;hsa-miR-514;hsa-miR-744 | CTCF;FOXA2;NFKB1;NFKB2;REL;RELA;STAT5B |
| S100A8 | hsa - mir - 135 a;hsa - mir - 135 b;hsa - mir - 202;hsa - mir - 326;hsa - mir - 330 - 5 - p;hsa - mir - 544 | 基于“增大化现实”技术;安全系数;FOSB;小君;JUND;PDCD11;RARA;RARB;RARG;真沸点; TP53 |
| 绿洲 | hsa-miR-1;hsa - mir - 184;hsa - mir - 206 hsa - mir - 298;hsa - mir - 516 b |
MBD1;THRA |
| HEPHL1 | hsa-miR-1297;hsa-miR-145;hsa-miR-181a;hsa-miR-181b;hsa-miR-181c;hsa-miR-181d;hsa-miR-195;hsa-miR-26a;hsa-miR-26b;hsa-miR-30a;hsa-miR-30c;hsa-miR-30d;hsa-miR-30e;hsa-miR-424;hsa-miR-543;hsa-miR-573 | STAT3 |
| SLC6A14 | hsa-miR-23a;hsa-miR-23b;hsa-miR-299-5p;hsa-miR-29a;hsa-miR-29b;hsa-miR-29c;hsa-miR-340;hsa-miR-367;hsa-miR-374b;hsa-miR-548a-5p;hsa-miR-548b-5p;hsa-miR-548c-3p;hsa-miR-548c-5p;hsa-miR-548d-5p;hsa-miR-576-5p | CEBPA;NFKB1;NFKB2 NR2F2;REL;RELA;TCF3;TLX2 |
| AKR1B10 | hsa-let-7a;hsa-let-7c;hsa-let-7d;hsa-let-7f;hsa-let-7g;hsa-let-7i;hsa-miR-196a;hsa-miR-196b;hsa-miR-923;hsa-miR-98 | MYC |
| RHCG | 零 | CTCF;EGR1;EGR2;EGR3;GATA1;SREBF1 SREBF2;USF1 |
| SPRR1A | hsa-miR-105;hsa-miR-24;hsa-miR-382;hsa-miR-423-3p;hsa-miR-484;hsa-miR-501-3p;hsa-miR-502-3p;hsa-miR-509-3-5p;hsa-miR-509-5p; hsa-miR-518a-5p;hsa-miR-542-3p;hsa-miR-555;hsa-miR-609;hsa-miR-7;hsa-miR-768-5p |
BACH1;BACH2;安全系数;FOSB;FOSL1;小君;JUNB;JUND |
| 廷普 | 零 | ATF1;ATF2;ATF3;ATF4;ATF5;ATF6;ATF7;E2F1;E2F2;E2F3;E2F4;E2F5;E2F6; E2F7; EGR1; FOXI1; FOXO3; FOXO3B; GABPA; HNF4A; LMO2; MAX; MYC; PPARG; SRF; STAT1; USF1 |
| SPRR2A | hsa - mir - 127 - 5 - p;hsa - mir - 133 a;hsa - mir - 133 b;hsa - mir - 185;hsa-miR-28-5p;hsa - mir - 383;hsa - mir - 610;hsa - mir - 920 | FOS;君;MEF2A;NFKB1;POU2F1;POU2F3;TAL1::GATA1 |
| 纵火犯 | 零 | CTCF;FOXA1;FOXA2;HNF4A;PPARG::RXRA;RXRA |
| NOS2 | 零 | CEBPA;CEBPB;CEBPD;ESR1;HIF1A;小君;NFIL3;NFKB1;NFKB2;NR2F2; RELA; STAT1; STAT3; TP53; USF1 |
| CNFN | 零 | POU2F1;休息 |
| KCNK10 | hsa-miR-101;hsa-miR-124;hsa-miR-128;hsa-miR-128a;hsa-miR-128b;hsa-miR-181b;hsa-miR-182;hsa-miR-183;hsa-miR-22;hsa-miR-25;hsa-miR-32;hsa-miR-329;hsa-miR-331-5p;hsa-miR-362-3p;hsa-miR-363;hsa-miR-367;hsa-miR-455-3p;hsa-miR-485-5p;hsa-miR-498;hsa-miR-506;hsa-miR-507;hsa-miR-548a-5p;hsa-miR-548b-5p;hsa-miR-548c-5p;hsa-miR-548d-5p;hsa-miR-579;hsa-miR-649;hsa-miR-92a;hsa-miR-92b;hsa-miR-96 | E2F1;EGR3;FOS;FOSB;FOSL1;FOXO4;君;朱布;朱德;MEF2A;MIF;TLX2 |
| S100A7A | hsa-miR-128a;hsa-miR-27a;hsa-miR-27b;hsa-miR-504;hsa-miR-613;hsa-miR-625 | TGIF1 |
| KLK13 | hsa - mir - 455 - 5 - p;hsa - mir - 542 - 3 - p;hsa - mir - 591;hsa - mir - 620;hsa - mir - 654 - 5 - p | CREB1;EGR1;KLF12;MZF1;PPARG |
| TGM1 | (1)hsa-miR-148a;hsa-miR-148b;hsa-miR-34c-5;hsa-miR-34c-5-5;hsa-miR-361-3;hsa-miR-361-3-4;hsa-miR-148b;hsa-miR-miR-1-5;hsa-miR-miR-4-5;hsa-miR-5-5-5-5;hsa-5-5-5-5-5-5-5;hsa-5-5-5-5-5-5-5-5-5-5-5-5-5-5-5-5-5-5-5-5-5-5-5-5-5-5-5-5;hsa-5-5-5-5-5-5-5-5-5-5-5-5-5-5-5-5-5-5-5-5-5-5-hsa-miR-558;hsa-miR-564;hsa-miR-617;hsa-miR-648;hsa-miR-920;hsa-miR-939 | 基于“增大化现实”技术;ESR1;HOXA7;RARA;RARB;RARG;TGIF1;TP5 |
| SLC26A9 | hsa - mir - 1271;hsa - mir - 181 a;hsa - mir - 181 c;hsa - mir - 181 d;hsa-miR-22;hsa-miR-34c-3p;hsa - mir - 378;hsa - mir - 453;hsa - mir - 532 - 3 - p;hsa - mir - 543; hsa-miR-607; hsa-miR-645; hsa-miR-659; hsa-miR-760; hsa-miR-890; hsa-miR-96 | ESR1;FOXI1;小君;NFYA;NFYB;NFYC;POU3F2;RREB1 |
| FABP5 | hsa - mir - 144;hsa - mir - 198;hsa - mir - 203;hsa - mir - 525 - 5 - p;hsa - mir - 553;hsa - mir - 562;hsa - mir - 576 - 5 - p;hsa - mir - 603;hsa - mir - 616;hsa - mir - 620 | CTCF;E2F1;马克思;MYC |
| SPRR1B | 零 | 六月 |
| IL36A | 零 | SRF;TBP |
| GJB6 | hsa-miR-203;hsa-miR-21;hsa-miR-628-3p | AHR;阿恩特;罗拉 |
| 哈尔 | 零 | CEBPB;SREBF1;SREBF2;TFAP2A |
| UPP1 | hsa-miR-301a;hsa-miR-301b;hsa-miR-384;hsa-miR-539;hsa-miR-561 | EBF1;FLI1;HNF4A;马克思;MXI1: CLEC5A;MYC;TFAP2A;USF1 |
| ZC3H12A | hsa-let-7i;hsa-miR-139-5p;hsa-miR-144;hsa-miR-192;hsa-miR-193a-3p;hsa-miR-193b;hsa-miR-369-5p;hsa-miR-421;hsa-miR-431;hsa-miR-432;hsa-miR-449b;hsa-miR-486-3p;hsa-miR-768-5p;hsa-miR-885-3p;hsa-miR-9 | CEBPA;EGR1;FOS;FOSB;FOSL1;JUN;JUNB;JUND;PAX6;RFX1;SREBF1;SREBF2;SRF |
| FUT3 | hsa-miR-125a-3p | 零 |
| DEFB4A | hsa-miR-129-3p;hsa-miR-299-5p;hsa-miR-593;hsa-miR-646 | CDC5L |
| IL19 | 零 | CEBPA;CEBPB;CTCF NFKB1;NFKB2;REL;RELA;TCF3 |
| CLEC3A | hsa - mir - 363;hsa - mir - 383;hsa - mir - 624 | SRF |
| SPRR2F | hsa - mir - 127 - 5 - p;hsa-miR-18b;hsa - mir - 383;hsa - mir - 501 - 5 - p;hsa - mir - 920 | 零 |
| IL17A | hsa-miR-520f;hsa-miR-875-5p | BACH1;HOXA9;MEIS1;RORA基因;真沸点 |
| LCE3A | 零 | CTCF;FOS;FOSB;FOSL1;HNF1A;JUN-JUNB;JUND |
| ZBTB17 | 零 | TMPRSS11A |
| SPRR3 | hsa - mir - 338 - 3 - p;hsa - mir - 641;hsa - mir - 921 | ATF1;FOS;JUN;POU2F1 |
| KRT24 | hsa - mir - 127 - 5 - p;hsa - mir - 198;hsa - mir - 335;hsa - mir - 378;hsa - mir - 382 hsa-miR-422a;hsa-miR-488;hsa-miR-525-5p;hsa-miR-548a-5p;hsa-miR-548b-5p;hsa-miR-548c-5p;hsa-miR-548d-5p;hsa-miR-559;hsa-miR-576-3p;hsa-miR-576-5p;hsa-miR-581;hsa-miR-599;hsa-miR-630;hsa-miR-640;hsa-miR-921 |
TFAP4 |
| S100A7A | hsa-miR-128a;hsa-miR-27a;hsa-miR-27b;hsa-miR-504;hsa-miR-613;hsa-miR-625 | TGIF1 |
| IL17F | hsa-miR-501-3p;hsa-miR-502-3p;hsa-miR-544;hsa-miR-555;hsa-miR-573;hsa-miR-590-3p;hsa-miR-608; hsa - mir - 924;hsa - mir - 944;hsa - mir - 96 |
CEBPB;小君;RORA基因;真沸点 |
| CXCL1 | 零 | 小君;MAPK11;MAPK12;MAPK13;MAPK14;NFKB1;PATZ1;REL;RELA;SP1; SP3 |
| LCE3C | 零 | PAX6 |
| CXCL13 | hsa-miR-153;hsa-miR-186;hsa-miR-198;hsa-miR-340;hsa-miR-452;hsa-miR-590-3p | GATA1;GATA2;GATA3;POU2F1 |
| C12orf74 | 零 | POU2F1;SPI1 |
| CLDN17 | 零 | ARID5B |
| GDA | hsa-miR-106a;hsa-miR-106b;hsa-miR-10a;hsa-miR-10b;hsa-miR-130a;hsa-miR-130b;hsa-miR-139-5p;hsa-miR-140-5p;hsa-miR-146a;hsa-miR-146b-5p;hsa-miR-17;hsa-miR-181a; hsa - mir - 181 b;hsa - mir - 181 c;hsa - mir - 181 d;hsa - mir - 182;hsa - mir - 183 hsa-miR-186;hsa-miR-19a;hsa-miR-19b;hsa-miR-206;hsa-miR-20a;hsa-miR-20b;hsa-miR-212;hsa-miR-221;hsa-miR-222;hsa-miR-23a;hsa-miR-28-5p;hsa-miR-29a;hsa-miR-29b;hsa-miR-29c;hsa-miR-301;hsa-miR-301a;hsa-miR-301b;hsa-miR-30a;hsa-miR-30b;hsa-miR-330-3p;hsa-miR-330-5p;hsa-miR-342-3p;hsa-miR-384;hsa-miR-409-5p;hsa-miR-454;hsa-miR-455-5p;hsa-miR-485-3p hsa - mir - 485 - 5 - p;hsa - mir - 487 a;hsa - mir - 519 a;hsa - mir - 519 - b - 3 - p;hsa - mir - 519 - c - 3 - p;hsa - mir - 519 d;hsa - mir - 519 e;hsa - mir - 520 d - 3 - p;hsa - mir - 520 g;hsa - mir - 520 h; hsa-miR-539; hsa-miR-543; hsa-miR-548a-3p; hsa-miR-559; hsa-miR-561; hsa-miR-563; hsa-miR-579; hsa-miR-580; hsa-miR-582-5p; hsa-miR-589; hsa-miR-613; hsa-miR-617; hsa-miR-620; hsa-miR-624; hsa-miR-767-5p; hsa-miR-885-3p; hsa-miR-891b; hsa-miR-93 |
CDC5L;RFX1 |
| IL22 | hsa-miR-1;hsa-miR-127-5p;hsa-miR-135b;hsa-miR-203;hsa-miR-29b;hsa-miR-29c;hsa-miR-335;hsa-miR-340;hsa-miR-409-3p;hsa-miR-422a;hsa-miR-433;hsa-miR-493;hsa-miR-548b-5p;hsa-miR-548d-5p;hsa-miR-562;hsa-miR-579;hsa-miR-875-3p;hsa-miR-935;hsa-miR-944 | BPTF;GATA1;TBP |
| IL20 | hsa-miR-103;hsa-miR-107;hsa-miR-151-3p;hsa-miR-153;hsa-miR-154;hsa-miR-15a;hsa-miR-15b;hsa-miR-16;hsa-miR-195;hsa-miR-19a;hsa-miR-19b;hsa-miR-26a;hsa-miR-26b;hsa-miR-300;hsa-miR-301a;hsa-miR-301b;hsa-miR-331-3p;hsa-miR-338-3p;hsa-miR-381;hsa-miR-424;hsa-miR-491-3p;hsa-miR-497;hsa-miR-499-5p;hsa-miR-503;hsa-miR-518a-5p;hsa-miR-532-5p;hsa-miR-548c-3p hsa-miR-551a;hsa-miR-551b;hsa-miR-561;hsa-miR-568;hsa-miR-590-5p;hsa-miR-616;hsa-miR-634;hsa-miR-655;hsa-miR-659;hsa-miR-7;hsa-miR-876-3p;hsa-miR-936 |
CTCF |
| IL36G | hsa - mir - 143;hsa - mir - 208 b;hsa-miR-22;hsa-miR-29a;hsa-miR-29b;hsa-miR-29c;hsa - mir - 548 - c - 5 - p | 零 |
| CASP5 | 零 | 最大值;POU2F1 |
| USF1 | 零 | USF1 |
| 基因 (Seq RNA。- GEO /数组表达) |
microrna (miRtarbase/目标扫描) |
转录因子 (RegNetworks) |
| WIF1 | hsa - mir - 127 - 5 - p;hsa - mir - 129 - 5 - p;hsa - mir - 137;hsa - mir - 140 - 3 - p;hsa - mir - 144;hsa-miR-15a;hsa-miR-15b;hsa-miR-16;hsa - mir - 181 a;hsa - mir - 181 b; hsa-miR-181c; hsa-miR-181d hsa-miR-194;hsa-miR-195;hsa-miR-200b;hsa-miR-200c;hsa-miR-216b hsa-miR-29a;hsa-miR-29b;hsa-miR-29c;hsa - mir - 330 - 3 - p;hsa - mir - 335;hsa-miR-33a;hsa-miR-33b;hsa - mir - 424;hsa - mir - 429;hsa - mir - 450 b - 5 - p hsa-miR-485-3p;hsa-miR-497;hsa-miR-498;hsa-miR-556-5p;hsa-miR-578;hsa-miR-586;hsa-miR-603;hsa-miR-654-3p;hsa-miR-656;hsa-miR-889 |
CTCF;CUX1 |
| AWAT2 | hsa-let-7d;hsa-let-7g;hsa-let-7i;hsa-miR-185;hsa-miR-34b;hsa-miR-361-5p;hsa-miR-518a-5p;hsa-miR-768-3p hsa-miR-802;hsa-miR-922 |
FOXJ2 |
| CDH12 | hsa-miR-137;hsa-miR-383;hsa-miR-453;hsa-miR-499-3p;hsa-miR-511;hsa-miR-519a;hsa-miR-548a-3p;hsa-miR-548c-3p;hsa-miR-648;hsa-miR-922 | FOXO4;HSF2 |
| DDX25 | hsa-miR-142-5p;hsa-miR-32 | 休息USF1 |
| KRT28 | hsa - mir - 105;hsa - mir - 130 a;hsa - mir - 143;hsa - mir - 301 a;hsa-miR-338-5p hsa - mir - 495;hsa - mir - 501 - 5 - p;hsa - mir - 548 - 5 - p;hsa - mir - 548 b - 5 - p;hsa - mir - 548 - c - 5 - p;hsa - mir - 548 d - 5 - p;hsa - mir - 567;hsa - mir - 570;hsa - mir - 574 - 5 - p;hsa - mir - 595; hsa-miR-7; hsa-miR-944 |
CTCF;PAX6;POU2F1;POU3F2 |
| 女孩 | hsa-miR-154;hsa-miR-338-5p;hsa-miR-345;hsa-miR-376c;hsa-miR-548a-5p;hsa-miR-548c-5p;hsa-miR-665;hsa-miR-888 | 马克思;MYC;TAL1;TCF4 TFAP2A;TFAP2C |
| GPR12 | hsa-miR-302a;hsa-miR-302b;hsa-miR-302c;hsa-miR-302d;hsa-miR-372;hsa-miR-373;hsa-miR-520a-3p hsa - mir - 520 b;hsa - mir - 520 - c - 3 - p hsa-miR-520d-3p;hsa-miR-520e |
零 |
| ROS1 | hsa - mir - 325;hsa-miR-33a;hsa-miR-33b;hsa - mir - 586;hsa - mir - 606;hsa - mir - 609;hsa - mir - 613 | ABL1 |
| AXDND1 | hsa-miR-506;hsa-miR-509-5p;hsa-miR-557;hsa-miR-890 | GABPA;SPI1;YY1 |
| SLC14A1 | hsa-miR-100;hsa-miR-200b;hsa-miR-200c;hsa-miR-429;hsa-miR-496;hsa-miR-500;hsa-miR-501-5p;hsa-miR-575;hsa-miR-586;hsa-miR-591;hsa-miR-768-5p;hsa-miR-99a;hsa-miR-99b | CREB1;CTCF;GATA1;HNF4A;NFE2;TAL1: GATA1;真沸点 |
| 迈耶夫 | hsa - mir - 105;hsa - mir - 214;hsa - mir - 365;hsa - mir - 610;hsa - mir - 650 | CTCF;NFYA;NFYB;NFYC |
| TPPP | hsa-miR-1;hsa - mir - 206 | 零 |
| WDR72 | hsa - mir - 186;hsa - mir - 576 - 5 - p;hsa - mir - 599 | 零 |
| HMGCS2 | hsa - mir - 490 - 5 - p | AR;CEBPA;NFIC;PPARA;RXRA;RXRB;RXRG;TFAP2A |
| TNNI2 | 零 | CTCF;CUX1;ELK1;POU2F1;RORA基因;SPI1;TFAP2A;TFAP2C |
| CNTNAP3B | 零 | HLF;STAT5A |
| ANKRD18A | hsa - mir - 203;hsa - mir - 518 - 5 - p;hsa - mir - 520 g;hsa - mir - 520 h;hsa - mir - 671 - 5 - p | 零 |
| ANKRD33B | 零 | EBF1;NFKB1;NFKB2;RELA;RELB;SPI1;TFAP2A;TFAP2C;USF1 |
| ERBB4 | hsa - mir - 101;hsa - mir - 106 a;hsa - mir - 125 - 5 - p;hsa - mir - 125 b;hsa - mir - 130 a;hsa - mir - 130 b;hsa - mir - 135 a;hsa - mir - 135 b;hsa - mir - 137;hsa - mir - 144; hsa-miR-145; hsa-miR-146a; hsa-miR-146b-5p; hsa-miR-17; hsa-miR-184; hsa-miR-186; hsa-miR-199a-3p; hsa-miR-199b-3p; hsa-miR-19a; hsa-miR-19b; hsa-miR-200b; hsa-miR-200c; hsa-miR-205; hsa-miR-219-1-3p; hsa-miR-22; hsa-miR-221; hsa-miR-222; hsa-miR-23a; hsa-miR-23b hsa-miR-26a;hsa-miR-26b;hsa - mir - 300;hsa - mir - 301;hsa - mir - 301 a;hsa - mir - 301 b;hsa - mir - 302 d;hsa - mir - 323 - 3 - p;hsa - mir - 330 - 3 - p;hsa - mir - 335 hsa-miR-339-5p;hsa-miR-340;hsa-miR-342-3p;hsa-miR-342-5p;hsa-miR-372;hsa-miR-377;hsa-miR-378 hsa-miR-383;hsa-miR-410;hsa-miR-422a;hsa-miR-429;hsa-miR-432;hsa-miR-433;hsa-miR-454;hsa-miR-495;hsa-miR-507;hsa-miR-508-3p;hsa-miR-518a-5p;hsa-miR-519a;hsa-miR-519b-3p;hsa-miR-519c-3p;hsa-miR-519d;hsa-miR-520g;hsa-miR-520h;hsa-miR-527;hsa-miR-539;hsa-miR-548c-3p;hsa-miR-548d-3p;hsa-miR-571;hsa-miR-576-5p;hsa-miR-578;hsa-miR-579;hsa-miR-583;hsa-miR-584;hsa-miR-590-3p;hsa-miR-606;hsa-miR-653;hsa-miR-7;hsa-miR-876-5p;hsa-miR-93;hsa-miR-940;hsa-miR-944;hsa-miR-96 |
CEBPB;EP300;MEF2A;MEIS1;SMURF2;STAT5A;STAT5B;WWP1 |
| TMEM132B | (1)hsa-miR-miR-143;hsa-miR-222;hsa-miR-222;hsa-miR-222;hsa-miR-224;hsa-miR-224;hsa-miR-224;hsa-miR-224;hsa-miR-miR-224;hsa-miR-miR-224;hsa-miR-miR-224;hsa-miR-224;hsa-miR-224;hsa-miR-miR-224;hsa-miR-miR-2247;hsa-miR-miR-297;hsa-297;hsa-miR-miR-297;297;297;hsa-miR-miR-miR-297;297;297;hsa-miR-297;297;hsa-miR-297;297-miR-mihSA-miR-653;hsa-miR-766 | 零 |
| CNTNAP3 | hsa-miR-22;hsa-miR-26a;hsa-miR-26b;hsa-miR-9 | HLF;STAT5A |
| CNKSR2 | hsa - mir - 144;hsa - mir - 199 b - 5 - p;hsa-miR-21;hsa-miR-25;hsa-miR-28-3p;hsa-miR-29b;hsa-miR-30c;hsa-miR-32;hsa - mir - 363;hsa - mir - 374 a; hsa-miR-374b; hsa-miR-450b-5p; hsa-miR-491-3p; hsa-miR-516b; hsa-miR-542-3p; hsa-miR-554; hsa-miR-627; hsa-miR-643; hsa-miR-942; hsa-miR-944 | BACH2;NFE2 |
| RAB3B | hsa-miR-194 | SMAD1;SMAD4;TLX2 |
| FREM2 | hsa - mir - 142 - 3 - p;hsa - mir - 142 - 5 - p;hsa - mir - 147;hsa - mir - 150;hsa - mir - 200 b;hsa - mir - 200 c;hsa-miR-24;hsa - mir - 299 - 5 - p;hsa-miR-29a;hsa-miR-29b; hsa-miR-29c; hsa-miR-30b; hsa-miR-32; hsa-miR-363; hsa-miR-367; hsa-miR-412;hsa-miR-429;hsa-miR-494;hsa-miR-509-3p;hsa-miR-544; hsa-miR-548c-3p;hsa-miR-556-3p;hsa-miR-568;hsa-miR-580;hsa-miR-590-3p;hsa-miR-607;hsa-miR-628-3p hsa-miR-633;hsa-miR-802;hsa-miR-885-5p;hsa-miR-9 |
CTCF;EGR3;SP1;真沸点;ZEB1 |
| 阿卡德尔 | hsa - mir - 142 - 3 - p;hsa - mir - 299 - 3 - p;hsa - mir - 518 - 5 - p;hsa - mir - 641 | PPARD;RXRA;RXRB RXRG |
| CYP4A11 | hsa-miR-150 | 应收账;HNF4A;PPARA;PPARD;PPARG;RXRA; RXRB基因;RXRG |
| BTBD16 | hsa-miR-204;hsa-miR-211;hsa-miR-337-3p;hsa-miR-491-3p;hsa-miR-548c-3p;hsa-miR-599;hsa-miR-605;hsa-miR-625;hsa-miR-875-3p | CTCF;ELK1;TFAP2C;TLX2 |
| WFDC3 | hsa-miR-185;hsa-miR-28-5p;hsa-miR-29a;hsa-miR-29b;hsa-miR-29c;hsa-miR-329;hsa-miR-331-3p;hsa-miR-361-3p;hsa-miR-362-3p;hsa-miR-455-3p;hsa-miR-619;hsa-miR-657;hsa-miR-765;hsa-miR-875-3p;hsa-miR-923 | ATF1;ATF2;ATF3;ATF4;ATF5;ATF6;ATF7;CTCF;E2F1;ELK1; GABPA; JUN; NR3C1; RFX1; SP1; SPI1 |
| 行动1 | (1)hsa-miR-30e;hsa-miR-4-32;hsa-miR-32;hsa-miR-32;hsa-miR-32;hsa-miR-32;hsa-miR-32;hsa-miR-324-3;hsa-miR-324-3;hsa-miR-miR-324-32;hsa-miR-miR-324-3;hsa-miR-324-324-3-3;hsa-324-3-3-3-3-3-4-3;hsa-3-3-3-3-3-4-3-3-3-3;hsa-miR-3-3-3-3-3-3-4-3-3-3-3-3-3-3-3-3-3-3-3;hsa-4-4-3-4-4-4-4-4-4-4-3;HSmiR-508-5p;hsa-miR-608;hsa-miR-7;hsa-miR-768-5p;hsa-miR-876-3p;hsa-miR-92a;hsa-miR-92b | BACH1;CUX1;IRF1;MEF2A;SRF;TFAP2A;TFAP2C;TGIF1;ZEB1 |
| LHCGR | hsa-miR-148b;hsa-miR-545 | NFIC;SP1;TFAP2A |
| FADS2 | hsa-let-7b | 基于“增大化现实”技术;CEBPA;CTCF;CUX1;DDIT3;HNF4A;MYC;PPARA;RXRA;RXRB基因; RXRG |
| GRIN2A | hsa - mir - 101;hsa - mir - 125 - 5 - p;hsa - mir - 125 b;hsa - mir - 137;hsa - mir - 139 - 5 - p;hsa - mir - 194;hsa-miR-19a;hsa-miR-19b;hsa - mir - 206;hsa - mir - 216 b; hsa-miR-220b; hsa-miR-299-5p; hsa-miR-325; hsa-miR-329; hsa-miR-330-5p; hsa-miR-331-5p; hsa-miR-362-3p; hsa-miR-376a; hsa-miR-376b; hsa-miR-451; hsa-miR-454; hsa-miR-510; hsa-miR-519d; hsa-miR-520h; hsa-miR-525-5p; hsa-miR-574-3p; hsa-miR-576-5p; hsa-miR-577; hsa-miR-584; hsa-miR-593; hsa-miR-598; hsa-miR-603; hsa-miR-628-5p; hsa-miR-630; hsa-miR-656; hsa-miR-765 hsa-miR-767-5p;hsa-miR-9;hsa-miR-939 |
AHR;ARNT;CTCF;PAX5;休息USF1 |
| SYT17 | hsa-miR-22;hsa - mir - 297;hsa - mir - 380;hsa - mir - 574 - 5 - p;hsa - mir - 633 | CTCF;MYC;PAX5;RREB1;TSC22D4 |
| RORC | hsa-let-7a;hsa-let-7b;hsa-let-7c;hsa-let-7e;hsa-let-7f;hsa-let-7g;hsa-let-7i hsa-miR-106b;hsa-miR-202;hsa-miR-205;hsa-miR-20a;hsa-miR-298;hsa-miR-485-5p;hsa-miR-519a;hsa-miR-519b-3p;hsa-miR-519c-3p;hsa-miR-593;hsa-miR-605;hsa-miR-608;hsa-miR-766;hsa-miR-93;hsa-miR-98 |
ARNT;ARNTL;CEBPA;CHD4;时钟;CTCF;FOXO4;LMO2;MAX;MXI1::CLEC5A;NCOA6 NKX2-2;NPAS2;PPARG SREBF1;SREBF2;TAL1 TCF3;USF1;ZEB1 |
| CA1 | hsa - mir - 944 | 真沸点 |
| CHRM3 | hsa-miR-30c;hsa - mir - 629 | TFAP2A |
| FPGT-TNNI3K | 零 | AHR;阿恩特;E2F1;E2F2 E2F3;E2F4;E2F5;E2F6 E2F7;EGR1;YY1 |
| AGR3 | hsa-miR-32;hsa-miR-367;hsa-miR-448;hsa-miR-455-5p;hsa-miR-507;hsa-miR-548a-3p;hsa-miR-548c-3p;hsa-miR-557;hsa-miR-573;hsa-miR-656;hsa-miR-876-5p | 零 |
| SOHLH1 | hsa - mir - 132;hsa - mir - 220 c;hsa - mir - 484;hsa - mir - 504;hsa - mir - 516 - a - 3 - p;hsa - mir - 520 - 5 - p;hsa - mir - 525 - 5 - p;hsa - mir - 600 | CTCF;USF1 |
| CYP1A2 | 零 | CUX1;NFIC; NKX6-1;TAL1;TCF4;USF1;USF2 YY1 |
| CYP2W1 | hsa-miR-423-3p;hsa-miR-608;hsa-miR-637 | ZIC2 |
| BTC | hsa - mir - 490 - 3 - p | CTCF;FOXC1;TFAP2A USF1 |
| DDC | 零 | 应收账;HNF1A;罗拉 |
| CHRM4 | 零 | ARID5B;E2F1;E2F2;E2F3;E2F4;E2F5;E2F6 E2F7;FOXO4;GATA1 |
| SYT9 | hsa - mir - 1271;hsa - mir - 196 a;hsa - mir - 196 b;hsa-miR-19a;hsa-miR-19b;hsa - mir - 205;hsa-miR-29b;hsa - mir - 326;hsa - mir - 330 - 5 - p;hsa-miR-34a; hsa-miR-34c-5p; hsa-miR-448; hsa-miR-485-5p; hsa-miR-619; hsa-miR-671-5p; hsa-miR-9; hsa-miR-96 | PATZ1;PAX5 |
| SLC26A3 | hsa-let-7a;hsa-let-7b;hsa-let-7c;hsa-let-7d;hsa-let-7f;hsa - mir - 125 - a - 3 - p;hsa - mir - 137;hsa - mir - 142 - 5 - p;hsa - mir - 190;hsa - mir - 190 b; hsa-miR-20b; hsa-miR-21; hsa-miR-28-3p; hsa-miR-340; hsa-miR-382; hsa-miR-494 hsa - mir - 556 - 5 - p;hsa - mir - 561;hsa - mir - 568;hsa - mir - 576 - 3 - p;hsa - mir - 590 - 5 - p;hsa - mir - 592;hsa - mir - 620 hsa-miR-624;hsa-miR-649;hsa-miR-652;hsa-miR-93;hsa-miR-98 |
ETS1;GATA1;HNF1A;PPARG;TBP |
| SPINK1 | hsa - mir - 659;hsa - mir - 876 - 5 - p | CEBPB;FOXA2;FOXD1 FOXF2;HNF1A;RXRA |
| CILP2 | 零 | CREB1;LMO2 |
| 自旋3 | 零 | 休息 |
| AADACL3 | hsa-miR-32;hsa - mir - 520 - 5 - p;hsa - mir - 525 - 5 - p | 零 |
| HSD3B1 | hsa-let-7b;hsa-let-7c;hsa-miR-181a;hsa-miR-181c;hsa-miR-371-5p;hsa-miR-492;hsa-miR-543;hsa-miR-571;hsa-miR-578;hsa-miR-608;hsa-miR-650;hsa-miR-665;hsa-miR-885-3p | 零 |
| GJB4 | 零 | NR2F2;PAX2;STAT5A;TCF3;TFAP2A;TFAP2C |
| ELOVL3 | hsa-miR-150;hsa-miR-191;hsa-miR-194;hsa-miR-23a;hsa-miR-23b;hsa-miR-326;hsa-miR-491-5p;hsa-miR-494;hsa-miR-516b;hsa-miR-532-3p;hsa-miR-548a-5p;hsa-miR-559;hsa-miR-578;hsa-miR-653;hsa-miR-671-5p;hsa-miR-802;hsa-miR-874 | 阿恩特 |
| 豪2 | 零 | POU2F1 |
| THRSP | hsa-let-7a;hsa-let-7c;hsa-let-7f;hsa-let-7g;hsa-let-7i;hsa-miR-98 | CUX1;RXRA;SREBF1;SREBF2; TP53 |
| NAT16 | 零 | SP1 |
| SERPINB4 | 零 | FOXD1;CEBPA;FOXD1 |
| S100A12 | hsa-miR-185;hsa-miR-574-5p;hsa-miR-602;hsa-miR-921 | 零 |
| SPRR2C | hsa - mir - 196 a | RORA;SRF |
| TCN1 | hsa - mir - 154;hsa - mir - 185;hsa-miR-30a;hsa - mir - 421;hsa - mir - 491 - 3 - p;hsa - mir - 502 - 3 - p;hsa - mir - 549;hsa - mir - 95 | CTCF |
| PI3 | hsa-miR-214;hsa-miR-298;hsa-miR-299-3p;hsa-miR-383;hsa-miR-422a;hsa-miR-552;hsa-miR-564;hsa-miR-675;hsa-miR-768-5p;hsa-miR-885-3p;hsa-miR-892b;hsa-miR-922 | MXI1::CLEC5A |
| S100A9 | hsa - mir - 196 a | 基于“增大化现实”技术;CTCF;MYB;RARA;RARB;RARG;SPI1;真沸点;TFAP2A;TP53 |
| KRT6C | 零 | PPARG;E2F1;安全系数;真沸点;AHR;ARNT;BACH1;安全系数;FOSB;FOSL1; JUN; JUNB; JUND; RREB1; SP1; SP3; TFAP2; TOPORS |
| TMPRSS11D | hsa-miR-590-3p | HLF;IRF1 |
| LTF | hsa-miR-214 | CEBPA;CEBPE;ESR1;ETS1;SP1;SPI1 |
| GJB2 | hsa-miR-323-3p;hsa-miR-944 | E2F4;ETV4;HNF1A;6月 |
| PLA2G4D | 零 | POU2F1;POU2F2;POU3F1;POU3F2;POU3F3;POU5F1;RFX1 |
| TNIP3 | hsa-miR-338-5p | CEBPB;SPI1;TGIF1 |
| VNN3 | hsa-miR-135a;hsa-miR-135b;hsa-miR-199a-3p;hsa-miR-345;hsa-miR-371-5p;hsa-miR-421;hsa-miR-455-3p;hsa-miR-455-5p;hsa-miR-505;hsa-miR-514;hsa-miR-744 | CTCF;FOXA2;NFKB1;NFKB2;REL;RELA;STAT5B |
| S100A8 | hsa - mir - 135 a;hsa - mir - 135 b;hsa - mir - 202;hsa - mir - 326;hsa - mir - 330 - 5 - p;hsa - mir - 544 | 基于“增大化现实”技术;安全系数;FOSB;小君;JUND;PDCD11;RARA;RARB;RARG;真沸点; TP53 |
| 绿洲 | hsa-miR-1;hsa - mir - 184;hsa - mir - 206 hsa - mir - 298;hsa - mir - 516 b |
MBD1;THRA |
| HEPHL1 | hsa-miR-1297;hsa-miR-145;hsa-miR-181a;hsa-miR-181b;hsa-miR-181c;hsa-miR-181d;hsa-miR-195;hsa-miR-26a;hsa-miR-26b;hsa-miR-30a;hsa-miR-30c;hsa-miR-30d;hsa-miR-30e;hsa-miR-424;hsa-miR-543;hsa-miR-573 | STAT3 |
| SLC6A14 | hsa-miR-23a;hsa-miR-23b;hsa-miR-299-5p;hsa-miR-29a;hsa-miR-29b;hsa-miR-29c;hsa-miR-340;hsa-miR-367;hsa-miR-374b;hsa-miR-548a-5p;hsa-miR-548b-5p;hsa-miR-548c-3p;hsa-miR-548c-5p;hsa-miR-548d-5p;hsa-miR-576-5p | CEBPA;NFKB1;NFKB2 NR2F2;REL;RELA;TCF3;TLX2 |
| AKR1B10 | hsa-let-7a;hsa-let-7c;hsa-let-7d;hsa-let-7f;hsa-let-7g;hsa-let-7i;hsa-miR-196a;hsa-miR-196b;hsa-miR-923;hsa-miR-98 | MYC |
| RHCG | 零 | CTCF;EGR1;EGR2;EGR3;GATA1;SREBF1 SREBF2;USF1 |
| SPRR1A | hsa-miR-105;hsa-miR-24;hsa-miR-382;hsa-miR-423-3p;hsa-miR-484;hsa-miR-501-3p;hsa-miR-502-3p;hsa-miR-509-3-5p;hsa-miR-509-5p; hsa-miR-518a-5p;hsa-miR-542-3p;hsa-miR-555;hsa-miR-609;hsa-miR-7;hsa-miR-768-5p |
BACH1;BACH2;安全系数;FOSB;FOSL1;小君;JUNB;JUND |
| 廷普 | 零 | ATF1;ATF2;ATF3;ATF4;ATF5;ATF6;ATF7;E2F1;E2F2;E2F3;E2F4;E2F5;E2F6; E2F7; EGR1; FOXI1; FOXO3; FOXO3B; GABPA; HNF4A; LMO2; MAX; MYC; PPARG; SRF; STAT1; USF1 |
| SPRR2A | hsa - mir - 127 - 5 - p;hsa - mir - 133 a;hsa - mir - 133 b;hsa - mir - 185;hsa-miR-28-5p;hsa - mir - 383;hsa - mir - 610;hsa - mir - 920 | FOS;君;MEF2A;NFKB1;POU2F1;POU2F3;TAL1::GATA1 |
| 纵火犯 | 零 | CTCF;FOXA1;FOXA2;HNF4A;PPARG::RXRA;RXRA |
| NOS2 | 零 | CEBPA;CEBPB;CEBPD;ESR1;HIF1A;小君;NFIL3;NFKB1;NFKB2;NR2F2; RELA; STAT1; STAT3; TP53; USF1 |
| CNFN | 零 | POU2F1;休息 |
| KCNK10 | hsa-miR-101;hsa-miR-124;hsa-miR-128;hsa-miR-128a;hsa-miR-128b;hsa-miR-181b;hsa-miR-182;hsa-miR-183;hsa-miR-22;hsa-miR-25;hsa-miR-32;hsa-miR-329;hsa-miR-331-5p;hsa-miR-362-3p;hsa-miR-363;hsa-miR-367;hsa-miR-455-3p;hsa-miR-485-5p;hsa-miR-498;hsa-miR-506;hsa-miR-507;hsa-miR-548a-5p;hsa-miR-548b-5p;hsa-miR-548c-5p;hsa-miR-548d-5p;hsa-miR-579;hsa-miR-649;hsa-miR-92a;hsa-miR-92b;hsa-miR-96 | E2F1;EGR3;FOS;FOSB;FOSL1;FOXO4;君;朱布;朱德;MEF2A;MIF;TLX2 |
| S100A7A | hsa-miR-128a;hsa-miR-27a;hsa-miR-27b;hsa-miR-504;hsa-miR-613;hsa-miR-625 | TGIF1 |
| KLK13 | hsa - mir - 455 - 5 - p;hsa - mir - 542 - 3 - p;hsa - mir - 591;hsa - mir - 620;hsa - mir - 654 - 5 - p | CREB1;EGR1;KLF12;MZF1;PPARG |
| TGM1 | (1)hsa-miR-148a;hsa-miR-148b;hsa-miR-34c-5;hsa-miR-34c-5-5;hsa-miR-361-3;hsa-miR-361-3-4;hsa-miR-148b;hsa-miR-miR-1-5;hsa-miR-miR-4-5;hsa-miR-5-5-5-5;hsa-5-5-5-5-5-5-5;hsa-5-5-5-5-5-5-5-5-5-5-5-5-5-5-5-5-5-5-5-5-5-5-5-5-5-5-5-5;hsa-5-5-5-5-5-5-5-5-5-5-5-5-5-5-5-5-5-5-5-5-5-5-hsa-miR-558;hsa-miR-564;hsa-miR-617;hsa-miR-648;hsa-miR-920;hsa-miR-939 | 基于“增大化现实”技术;ESR1;HOXA7;RARA;RARB;RARG;TGIF1;TP53 |
| SLC26A9 | hsa - mir - 1271;hsa - mir - 181 a;hsa - mir - 181 c;hsa - mir - 181 d;hsa-miR-22;hsa-miR-34c-3p;hsa - mir - 378;hsa - mir - 453;hsa - mir - 532 - 3 - p;hsa - mir - 543; hsa-miR-607; hsa-miR-645; hsa-miR-659; hsa-miR-760; hsa-miR-890; hsa-miR-96 | ESR1;FOXI1;小君;NFYA;NFYB;NFYC;POU3F2;RREB1 |
| FABP5 | hsa - mir - 144;hsa - mir - 198;hsa - mir - 203;hsa - mir - 525 - 5 - p;hsa - mir - 553;hsa - mir - 562;hsa - mir - 576 - 5 - p;hsa - mir - 603;hsa - mir - 616;hsa - mir - 620 | CTCF;E2F1;马克思;MYC |
| SPRR1B | 零 | 六月 |
| IL36A | 零 | SRF;TBP |
| GJB6 | hsa-miR-203;hsa-miR-21;hsa-miR-628-3p | AHR;阿恩特;罗拉 |
| 哈尔 | 零 | CEBPB;SREBF1;SREBF2;TFAP2A |
| UPP1 | hsa-miR-301a;hsa-miR-301b;hsa-miR-384;hsa-miR-539;hsa-miR-561 | EBF1;FLI1;HNF4A;马克思;MXI1: CLEC5A;MYC;TFAP2A;USF1 |
| ZC3H12A | hsa-let-7i;hsa-miR-139-5p;hsa-miR-144;hsa-miR-192;hsa-miR-193a-3p;hsa-miR-193b;hsa-miR-369-5p;hsa-miR-421;hsa-miR-431;hsa-miR-432;hsa-miR-449b;hsa-miR-486-3p;hsa-miR-768-5p;hsa-miR-885-3p;hsa-miR-9 | CEBPA;EGR1;FOS;FOSB;FOSL1;JUN;JUNB;JUND;PAX6;RFX1;SREBF1;SREBF2;SRF |
| FUT3 | hsa-miR-125a-3p | 零 |
| DEFB4A | hsa-miR-129-3p;hsa-miR-299-5p;hsa-miR-593;hsa-miR-646 | CDC5L |
| IL19 | 零 | CEBPA;CEBPB;CTCF NFKB1;NFKB2;REL;RELA;TCF3 |
| CLEC3A | hsa - mir - 363;hsa - mir - 383;hsa - mir - 624 | SRF |
| SPRR2F | hsa - mir - 127 - 5 - p;hsa-miR-18b;hsa - mir - 383;hsa - mir - 501 - 5 - p;hsa - mir - 920 | 零 |
| IL17A | hsa-miR-520f;hsa-miR-875-5p | BACH1;HOXA9;MEIS1;RORA基因;真沸点 |
| LCE3A | 零 | CTCF;FOS;FOSB;FOSL1;HNF1A;JUN-JUNB;JUND |
| ZBTB17 | 零 | TMPRSS11A |
| SPRR3 | hsa - mir - 338 - 3 - p;hsa - mir - 641;hsa - mir - 921 | ATF1;FOS;JUN;POU2F1 |
| KRT24 | hsa - mir - 127 - 5 - p;hsa - mir - 198;hsa - mir - 335;hsa - mir - 378;hsa - mir - 382 hsa-miR-422a;hsa-miR-488;hsa-miR-525-5p;hsa-miR-548a-5p;hsa-miR-548b-5p;hsa-miR-548c-5p;hsa-miR-548d-5p;hsa-miR-559;hsa-miR-576-3p;hsa-miR-576-5p;hsa-miR-581;hsa-miR-599;hsa-miR-630;hsa-miR-640;hsa-miR-921 |
TFAP4 |
| S100A7A | hsa-miR-128a;hsa-miR-27a;hsa-miR-27b;hsa-miR-504;hsa-miR-613;hsa-miR-625 | TGIF1 |
| IL17F | hsa-miR-501-3p;hsa-miR-502-3p;hsa-miR-544;hsa-miR-555;hsa-miR-573;hsa-miR-590-3p;hsa-miR-608; hsa - mir - 924;hsa - mir - 944;hsa - mir - 96 |
CEBPB;小君;RORA基因;真沸点 |
| CXCL1 | 零 | 小君;MAPK11;MAPK12;MAPK13;MAPK14;NFKB1;PATZ1;REL;RELA;SP1; SP3 |
| LCE3C | 零 | PAX6 |
| CXCL13 | hsa-miR-153;hsa-miR-186;hsa-miR-198;hsa-miR-340;hsa-miR-452;hsa-miR-590-3p | GATA1;GATA2;GATA3;POU2F1 |
| C12orf74 | 零 | POU2F1;SPI1 |
| CLDN17 | 零 | ARID5B |
| GDA | hsa-miR-106a;hsa-miR-106b;hsa-miR-10a;hsa-miR-10b;hsa-miR-130a;hsa-miR-130b;hsa-miR-139-5p;hsa-miR-140-5p;hsa-miR-146a;hsa-miR-146b-5p;hsa-miR-17;hsa-miR-181a; hsa - mir - 181 b;hsa - mir - 181 c;hsa - mir - 181 d;hsa - mir - 182;hsa - mir - 183 hsa-miR-186;hsa-miR-19a;hsa-miR-19b;hsa-miR-206;hsa-miR-20a;hsa-miR-20b;hsa-miR-212;hsa-miR-221;hsa-miR-222;hsa-miR-23a;hsa-miR-28-5p;hsa-miR-29a;hsa-miR-29b;hsa-miR-29c;hsa-miR-301;hsa-miR-301a;hsa-miR-301b;hsa-miR-30a;hsa-miR-30b;hsa-miR-330-3p;hsa-miR-330-5p;hsa-miR-342-3p;hsa-miR-384;hsa-miR-409-5p;hsa-miR-454;hsa-miR-455-5p;hsa-miR-485-3p hsa - mir - 485 - 5 - p;hsa - mir - 487 a;hsa - mir - 519 a;hsa - mir - 519 - b - 3 - p;hsa - mir - 519 - c - 3 - p;hsa - mir - 519 d;hsa - mir - 519 e;hsa - mir - 520 d - 3 - p;hsa - mir - 520 g;hsa - mir - 520 h; hsa-miR-539; hsa-miR-543; hsa-miR-548a-3p; hsa-miR-559; hsa-miR-561; hsa-miR-563; hsa-miR-579; hsa-miR-580; hsa-miR-582-5p; hsa-miR-589; hsa-miR-613; hsa-miR-617; hsa-miR-620; hsa-miR-624; hsa-miR-767-5p; hsa-miR-885-3p; hsa-miR-891b; hsa-miR-93 |
CDC5L;RFX1 |
| IL22 | hsa-miR-1;hsa-miR-127-5p;hsa-miR-135b;hsa-miR-203;hsa-miR-29b;hsa-miR-29c;hsa-miR-335;hsa-miR-340;hsa-miR-409-3p;hsa-miR-422a;hsa-miR-433;hsa-miR-493;hsa-miR-548b-5p;hsa-miR-548d-5p;hsa-miR-562;hsa-miR-579;hsa-miR-875-3p;hsa-miR-935;hsa-miR-944 | BPTF;GATA1;TBP |
| IL20 | hsa-miR-103;hsa-miR-107;hsa-miR-151-3p;hsa-miR-153;hsa-miR-154;hsa-miR-15a;hsa-miR-15b;hsa-miR-16;hsa-miR-195;hsa-miR-19a;hsa-miR-19b;hsa-miR-26a;hsa-miR-26b;hsa-miR-300;hsa-miR-301a;hsa-miR-301b;hsa-miR-331-3p;hsa-miR-338-3p;hsa-miR-381;hsa-miR-424;hsa-miR-491-3p;hsa-miR-497;hsa-miR-499-5p;hsa-miR-503;hsa-miR-518a-5p;hsa-miR-532-5p;hsa-miR-548c-3p hsa-miR-551a;hsa-miR-551b;hsa-miR-561;hsa-miR-568;hsa-miR-590-5p;hsa-miR-616;hsa-miR-634;hsa-miR-655;hsa-miR-659;hsa-miR-7;hsa-miR-876-3p;hsa-miR-936 |
CTCF |
| IL36G | hsa - mir - 143;hsa - mir - 208 b;hsa-miR-22;hsa-miR-29a;hsa-miR-29b;hsa-miR-29c;hsa - mir - 548 - c - 5 - p | 零 |
| CASP5 | 零 | 最大值;POU2F1 |
| USF1 | 零 | USF1 |
表2:银屑病相关基因、mirna和转录因子研究(自下而上方法)
此外,采用自下而上的方法对基因、miRNA和蛋白质进行网络分析,下面给出了关于统计方法的更多细节。
自底向上法的网络分析(Cytohubba)
采用自上而下的方法,通过各种统计方法(程度、边缘渗透成分、最大邻域成分、最大邻域成分密度、最大集团中心度和六个中心度瓶颈、Ec中心度、紧密度、半径、介乎度和压力)对基因及其调控因子进行分析以确定它们的连接。
在采用自底向上法进行MCC分析的情况下,ERBB4、GDA和GRIN2A的排名分别为1至3。然后RORC、KCNK10排名第4位,IL20、WIF1、FREM2、ACTC1和TGM1分别排名第6至10位。ERBB4的信号传导参与银屑病的疾病病理学(图1)。
图1:自底向上法(Cytohubba)中基因和调节因子的MCC分析
以自下而上方法进行DMNC分析为例hsa-miR130a、hsa-miR-130b、ETS1、MAX、ESR1、TGM1、ETV4、AR、HOXA7、MXI1::CLEC5A排序为1(图2)。
图2:用自下而上方法(Cytohubba)对基因和调节因子进行DMNC分析
在自下而上方法的MNC分析中,hsa-miR130a、hsa-miR-130b、ETS1、MAX、ESR1、TGM1、ETV4、AR、HOXA7和MXI1::CLEC5A的排名为1(图3)。
图3:自底向上方法(Cytohubba)中基因与调控因子的跨国分析
在采用自底向上方法进行程度分析的情况下,ERBB4、GDA和GRIN2A分别从1到3进行排名。然后,RORC和KCNK10排名第4位。此外,IL20和WIF1分别重新排名第6和7位。最后,FREM2和ACTC1排名第8位,TGM1排名第10位。ERBB4的信号与银屑病的疾病病理学有关(图4)。
图4:学位自底向上方法(Cytohubba)中基因与调控因子分析
自下而上方法在EPC分析中的应用ERBB4、GDA、CTCF、FREM2、WIF1、KCNK10、ACTC1、GRIN2A、RORC、IL20分别为1 ~ 10。ERBB4信号通路参与银屑病的病理过程(图5)。
图5:自下而上方法(Cytohubba)中基因和调节因子的EPC分析
以自下而上方法进行瓶颈分析为例GDA、IL20、TGM1、KCNK10分别为1 ~ 4。ERBB4和ZC3H12A的排序为5。CTCF和TYMP分别排名7和8。最后,GRIN2A和RORC的排名为9(图6)。
图6:自下而上方法(Cytohubba)中基因和调节因子的瓶颈分析
在自下而上方法的偏心度分析中,RORC排名1,CTCF、WIF1、hsa-miR-137 hsamiR-144、hsa-miR-200b、hsa-miR-200c、hsa-miR-29a、hsamiR-29b和hsa-miR-29c排名2。RORC参与了银屑病相关的炎症通路(图7)。
图7:自底向上方法(Cytohubba)中基因与调控因子的偏心度分析
在自下而上贴近度分析中,ERBB4、CTCF、GDA、RORC、GRIN2A、FREM2、KCNK10、WIF1、IL20、ACTC1分别从1 ~ 10进行排序。ERBB4信号通路参与银屑病的病理过程(图8)。
图8:自下而上方法(Cytohubba)中基因和调控因子的贴近度分析
在自底向上法的放射分析中,CTCF、ERBB4和RORC分别从1到3排列。然后,FREM2和DGA排列为4。此外,GRIN2A、WIF1、WFDC3、ACTC1和IL20排列为6到10。CTCF与银屑病相关,因为它激活了B淋巴细胞的分化(图9)。
图9:自底向上方法(Cytohubba)中基因和调控因子的辐射度分析
自下而上方法中的间性分析ERBB4、GDA、CTCF、RORC、GRIN2A、IL20、KCNK10、FREM2、ACTC1、WIF1分别为1 ~ 10。ERBB4信号通路参与银屑病的病理过程(图10)。
图10:自下而上法(Cytohubba)中基因和调节因子的介数分析
自底向上应力分析方法ERBB4、GDA、CTCF、GRIN2A、RORC、KCNK10、WFDC3、WIF1、ACTC1、IL20的排序范围为1 ~ 10。ERBB4信号通路参与银屑病的病理过程(图11)。
图11:自下而上方法(Cytohubba)中基因和调控因子的胁迫分析
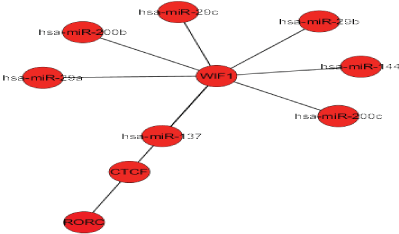
采用自底向上的WIF1聚类系数分析,CTCF、CUX1、hsa-miR-127-5p、hsa-miR129-5p、hsa-miR-137、hsa-miR-140-3p、hsa-miR-144、hsamiR-15a、hsa-miR-15b排在第1位。WIF1与银屑病有关,因为它下调病变中的WNT蛋白(图12)。
图12:基因和调节因子的自底向上聚类系数分析(Cytohubba)
在自底向上方法的整体网络分析中,银屑病的25个潜在调节因子[20个转录因子(MTHFR、AHR、ARNT、CUX1、E2F1、EP300、VDR、GSTP1、MAX、CYP1A2、ABCC1、HLA-B、MYC、SLC19A1、TYMS、JUN、CREB1、STAT1、YY1和USF1)和5个miRNA(hsamiR-103、hsa-miR-107、hsa-miR-125a-3p、hsa-miR-138和hsa-miR-24)]检索到的数据(表3)。
| 等级 | 自底向上方法(Cytohubba)中调控因子最短路径的分析方法 | |||||||||||
| 世纪挑战集团 | DMNC | 跨国公司 | 学位 | EPC | 瓶颈 | 偏心 | 亲密 | Radiality | 中间性 | 压力 | 聚类系数 | |
| 1. | ERBB4 | hsa-miR-130a | hsa-miR-130a | ERBB4 | ERBB4 | GDA | RORC | ERBB4 | CTCF | ERBB4 | ERBB4 | WIF1 CTCF CUX1 hsa - mir - 127 - 5 - p hsa-miR-129-5p hsa-miR-137 hsa - mir - 140 - 3 - p hsa-miR-144 hsa-miR-15a hsa-miR-15b |
| hsa-miR-130b | ||||||||||||
| hsa-miR-130b | ||||||||||||
| ETS1 | ||||||||||||
| 马克斯 | ||||||||||||
| 零 | ETS1 | |||||||||||
| ESR1 | 马克斯 | |||||||||||
| TGM1 | ESR1 | |||||||||||
| ETV4 | TGM1 | |||||||||||
| 应收账 | ETV4 | |||||||||||
| HOXA7 | 应收账 | |||||||||||
| MXI1::CLEC5A | HOXA7 | |||||||||||
| 零 | MXI1::CLEC5A | |||||||||||
| 2. | GDA | 零 | 零 | GDA | GDA | IL20 | CTCF | CTCF | ERBB4 | GDA | GDA | 零 |
| WIF1 | ||||||||||||
| hsa-miR-137 | ||||||||||||
| hsa-miR-144 | ||||||||||||
| hsa-miR-200b | ||||||||||||
| hsa-miR-200c | ||||||||||||
| hsa-miR-29a | ||||||||||||
| hsa-miR-29b | ||||||||||||
| hsa-miR-29c | ||||||||||||
| 3. | GRIN2A | 零 | 零 | GRIN2A | CTCF | TGM1 | 零 | GDA | RORC | CTCF | CTCF | 零 |
| 4. | RORC | 零 | 零 | RORC | FREM2 | KCNK10 | 零 | RORC | FREM2 | RORC | GRIN2A | 零 |
| KCNK10 | KCNK10 | DGA | ||||||||||
| 5. | 零 | 零 | 零 | 零 | WIF1 | ERBB4 | 零 | GRIN2A | 零 | GRIN2A | RORC | 零 |
| ZC3H12A | ||||||||||||
| 6. | IL20 | 零 | 零 | IL20 | KCNK10 | 零 | 零 | FREM2 | GRIN2A | IL20 | KCNK10 | 零 |
| 7. | WIF1 | 零 | 零 | WIF1 | 行动1 | CTCF | 零 | KCNK10 | WIF1 | KCNK10 | WFDC3 | 零 |
| 廷普 | ||||||||||||
| 8. | FREM2 | 零 | 零 | FREM2 | GRIN2A | 零 | 零 | WIF1 | WFDC3 | FREM2 | WIF1 | 零 |
| 行动1 | ||||||||||||
| 9 | 行动1 | 零 | 零 | 零 | RORC | GRIN2A | 零 | IL20 | 行动1 | 行动1 | 行动1 | 零 |
| RORC | ||||||||||||
| 10 | TGM1 | 零 | 零 | TGM1 | IL20 | 零 | 零 | 行动1 | IL20 | WIF1 | IL20 | 零 |
表3:网络分析(自底向上方法)
自下而上方法的整体网络分析结果确定了银屑病的25种潜在调节因子[20种转录因子(MTHFR、AHR、ARNT、CUX1、E2F1、EP300、VDR、GSTP1、MAX、CYP1A2、ABCC1、HLA-B、MYC、SLC19A1、TYMS、JUN、CREB1、STAT1、YY1和USF1)和5种miRNA(hsa-miR-103、hsa-miR-107、hsa-miR-125a-3p、hsa-miR-138和hsa-miR-24)]. 在注释分析的情况下,很明显这些调节因子在这些途径(凋亡信号途径、CCKR信号途径、促性腺激素释放激素受体途径、白细胞介素信号途径、JAK/STAT信号途径、氧化应激反应和PDGF信号途径)中起着至关重要的作用与银屑病相关,从Pubmed的文本挖掘研究中也很清楚;hasmiR-103和has-miR-107与CDK5R1的3'UTR区域相关,hsa-miR-125a-3p与炎症皮肤的临床意义相关,hsa-miR-138负责抑制银屑病中RUNX3的表达,但迄今为止,Pubmed中没有实验证据说明hsa-miR-24在银屑病中的作用。在生物学方面,银屑病的潜在调节因子最有可能成为银屑病的潜在生物标志物,自下而上和直接方法的比较网络分析之间的相同模式表明,这些潜在调节因子在未来治疗银屑病的可能性最大。
在此下载临时PDF
文章类型:研究文章
引用:Anandaram H(2017)基于表达的银屑病调控的计算分析:一种了解疾病病理和预测潜在调控因素的系统生物学方法。国际生物学杂志1(1):dx.doi.org/10.16966/jsbr.101
版权:©2017 Anandaram H。这是一篇根据知识共享署名许可证条款发行的开放获取文章,允许在任何媒体中不受限制地使用、发行和复制,前提是原始作者和来源均已获得授权。
出版的历史:
所有Sc德赢娱乐国际i Forschen期刊均为开放存取